Beimischschaltung mit 3-Wege-Mischer

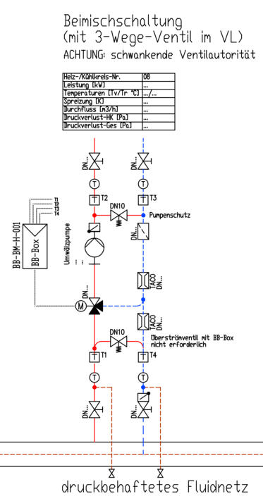
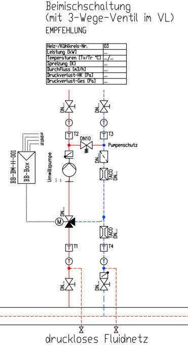
Diese Form der hydraulischen Schaltung ist in der Heizungstechnik am weitesten verbreitet. Diese Schaltung arbeitet mit einem konstanten Volumenstrom im Sekundärkreislauf (Verbraucherkreislauf) und einem variablen Volumenstrom im Primärkreis (Erzeugerkreis). Die Last/Leistung wird stetig über die Vorlauftemperatur durch Beimischen von Rücklaufwasser aus dem Verbraucher über den Bypass des 3-Wege-Ventils geregelt. Die Beimischschaltung ist nicht für druckbehaftete Fluidnetze oder Verteiler geeignet, da sich die druckabhängige erforderliche Ventilautorität bei Teillast nicht erreichen lässt und damit keine ausreichende Regelqualität des 3-Wege-Ventils gegeben ist. Ein druckbehaftetes Fluidnetz oder ein druckbehafteter Verteiler können durch den Einsatz einer hydraulischen Weiche oder eines druckarmen Bypasses drucklos/druckarm gemacht werden. Diese Maßnahme macht nicht nur Sinn bei der Beimischschaltungen, sondern auch:   zur hydraulische Trennung von Fluidnetzen (z.B. zur Vermeidung der Addition der      Förderhöhen der Primärkreis- und Sekundärkreispumpen).   bei unbekanntem Anschlussdifferenzdruck (des bestehenden Leitungsnetzes)   bei variablem oder konstantem Luftvolumenstrom von Luftvorwärmern und     Luftnachwärmern Eigenschaften   Sehr gute Regelfähigkeit bei drucklosem Fluidnetz-/Verteileranschluß   Keine Rücklauftemperaturanhebung   Tiefe Rücklauftemperatur bei kleiner Last   Niedrige Vorlauftemperaturen im Teillastbetrieb (kleinere Wärmeverluste)   Im Verbraucherkreis variable Vorlauftemperaturen bei konstantem Volumenstrom   Variabler Volumenstrom im Erzeugerkreis/Primärkreis   Temperaturschwankungen vom Erzeugerkreis/Primärkreis werden ausgeglichen   Gleichmäßige Beaufschlagung der Wärmeverbraucher (wichtig bei    Wärmetauschern - insbesondere Luftheizregister mit Einfriergefahr) ACHTUNG:   Die Übergabe des Erzeugervolumenstromes an den Verbraucherkreis sollte bei der       Beimischschaltung immer drucklos erfolgen. Darauf ist besonders dann zu achten,   wenn mehrere Verbraucher mit sehr unterschiedlichen Druckverlusten an einen   Verteiler angeschlossen sind.   Die Beimischschaltung ist nicht geeignet für Lüftungsanlagen mit einer Distanz von   mehr als 10m Distanz von 3-WegeVentil zum Luftheizregister.   Bei Entfernungen >10m ist die Einspritzschaltung zu wählen.   Die Beimischschaltung ist nicht geeignet für Anlagen mit Distanzen über 20 m   zwischen 3-WegeVentil und Regel-Fühler (Totzeit).   Die Beimischschaltung ist nicht geeignet für Kühler mit   Taupunktentfeuchtungsfunktion Merkmale:     Optimal bei Niedertemperaturkesseln und bei Brennwertkesseln           mit und ohne Pufferspeichereinsatz     Optimal bei Wärmepumpen und KWK-Anlagen (z.B. BHKW-Anlagen,      Heizkraftanlagen)     Optimal bei Niedertemperaturheizungen u. Decken- o. Fußbodenheizung/-     temperierung     Optimal bei Lufterhitzer mit Einfriergefahr (Luftvorwärmung) Anwendung (nur bei druckloser/druckarmer Verteilung):   Umformer   Umlufterhitzer   Umluftkühler   Torluftschleier   Lüftungsanlagen/RLT-Anlagen (bei Vorerwärmung und bei Nacherwärmung)   Anbindung an Pufferspeicher (Speicherladung mit Vorlauftemperaturbegrenzung)   Anbindung an Warmwasserbereiter-/speicher (Speicherladung mit  Vorlauf-   temperaturbegrenzung als Verkalkungsschutz)  - Zonenregelung bei Radiator- und    Fußbodenheizungssystem   Gruppenregelung bei Deckenstrahlplatten-Heizungssystem sowie Heizkühldecken   Gruppenregelung bei Radiator- und Fußbodenheizungssystem   Allgemein für Heizkreisregelungen und Kühlkreisregelungen Vorteile:     Durch den konstanten Volumenstrom sekundärseitig besteht eine sehr gute       Regelbarkeit Nachteile:     Die Beimischschaltung ist nicht an druckbehaftete Verteiler anschließbar
FluCoS GmbH&CoKG - BB-Box-BM-H-001 bei Wärmeübertragung / Heizung FluCoS GmbH&CoKG - BB-Box-BM-K-001 bei Kälteübertragung / Kühlung
Regelung: BB-Box-BM-H bei Wärmeübertragung / Heizung BB-Box-BM-K bei Kälteübertragung / Kühlung
Diese Zeichnung unterliegt samt Inhalt dem Schutz des Urheberrechts sowie der Pflicht zur vertraulichen Behandlung und darf nur mit Zustimmung der FluCoS GmbH & Co. KG genutzt, vervielfältigt, Dritten zugängig gemacht oder in anderer Weise verwendet werden.
Die Texte als Ausschreibungstexte im PDF und TXT Format finden Sie hier:
TYPENÜBERSICHT Abschließender Hinweis:  Neben Regelungen für Beimischschaltungen bietet FluCoS auch entsprechende  BB-Box-Regelungen an für:  •	Heiz-/Kühlregister •	hydraulische Weichen, Pufferspeicher und Hydraulikbehälter •	Drosselschaltungen und EinspritzschaltungenUmlenkschaltungen und Verteilschaltungen

Anschrift

FluCoS GmbH & Co. KG Hauptstraße 24 D-97941 Tauberbischofsheim

Internet / E-Mail

www. flucos.de info@flucos.de

Telefon

Tel.: 09341 - 89 69 554 Fax: 09341 - 89 69 552
Aktuell mit 30% BAFA-Förderung  für hydraulischen Abgleich von  Heiz-und Kühlanlagen